By Maxim Integrated 900

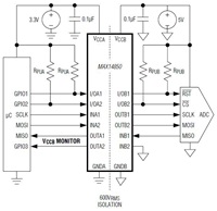
The MAX14850 is a six-channel digital isolator utilizing Maxim's proprietary process technology, whose monolithic design provides a compact and low-cost transfer of digital signals between circuits with different power domains. The technology enables low power consumption and stable high-temperature performance.
The four unidirectional channels are each capable of DC to 50 Mbps, with two of the four channels passing data across the isolation barrier in each direction. The two bidirectional channels are open drain and each is capable of data rates from DC to 2 Mbps.
Independent 3.0 V to 5.5 V supplies on each side of the isolator also make it suitable for use as a level translator. The MAX14850 can be used for isolating SPI busses, I²C busses with clock stretching, RS-232, RS-485/RS-422 busses, and general-purpose isolation. When used as a bus isolator, extra channels are available for power monitoring and reset signals.
The MAX14850 is available in a narrow body, 16-pin SO (10 mm x 4 mm) package. The SO package is specified over the -40°C to 125°C automotive temperature range.
| Features and Benefits | ||
|
|
|
| Applications | ||
|
|