By Power Integrations 3487
TOP245YN is a switching power supply control integrated circuit (IC), which is usually used to design switching power supply circuits. TOP245YN is manufactured by Power Integrations.
TOP245YN is an integrated circuit with switching power supply control and protection functions. It is usually used to design switching power supplies. Its main function is to convert an AC power supply with an input voltage range of 85V to 265V (usually an input voltage range of 85V to 265V) into a stable DC voltage, so as to ensure that the designed switching power supply can output a stable power output. The main functions of TOP245YN are: switch control circuit, PWM control, current limit, overvoltage protection, overload protection, etc.

Ⅰ.Description of TOP245YN
TOPSwitch-GX utilizes a proven topology similar to that of TOPSwitch, which allows efficient integration of the high-voltage MOSFET, PWM control, fault protection and other control circuits into one CMOS chip. The integration of a number of new features has led to a reduction in the cost of the system and increased the flexibility, performance and energy efficiency of the design.
Depending on package type, either 1 or 3 additional pins over the TOPSwitch standard DRAIN, SOURCE and CONTROL terminals allow the following functions: line sensing (OV/UV, line feed-forward/DCMAX reduction), accurately externally set current limit, remote ON /OFF, synchronization to an external lower frequency, and frequency selection (132 kHz/66 kHz).
All package types provide the following transparent features: Soft-start, 132 kHz switching frequency (automatically reduced at light load), frequency jittering for lower EMI, wider DCMAX, hysteretic thermal shutdown, and larger creepage packages.Furthermore, all of the key parameters (i.e., the current limit, the frequency, the PWM gain) have a tighter temperature and an absolute tolerance to simplify the design and optimize the system cost.
Ⅱ.Basic working principle of TOP245YN
1.Rectification and filtering: First, the input AC voltage (usually the grid voltage, such as 110V or 220V) is converted into a rough DC voltage through components such as a rectifier bridge. This DC voltage will still have some fluctuations and ripples.
2.Input voltage monitoring: TOP245YN integrates an input voltage monitoring circuit to detect input voltage changes and fluctuations. This monitoring circuit passes information about the input voltage to the control circuit.
3.PWM control: TOP245YN adjusts the output voltage through pulse width modulation (PWM) control. PWM control is achieved by controlling the on-time of a switching element (usually a MOSFET). The goal of PWM control is to maintain the output voltage at the required stable value.
4.Switching element: A MOSFET or other switching element is used to switch the input voltage, thereby generating high-frequency pulses. This switching element is controlled by a PWM signal to turn it on and off periodically.
5.Transformer: The operation of the switching element causes the input voltage to pass through a transformer, thereby converting it into the required output voltage. The winding ratio and operating frequency of the transformer are key parameters in the design, which determine the output voltage.
6.Output rectification and filtering: The output of the transformer is rectified and filtered to stabilize the output voltage and remove high-frequency pulses.
7.Feedback control: The output voltage is usually compared with the reference voltage, and the comparison result is passed to the PWM controller to achieve feedback control. If the output voltage drops or rises, the PWM controller adjusts the on-time of the switching elements accordingly to restore the output voltage to the desired value.
8.Protection function: TOP245YN also includes some protection functions under normal circumstances. For example, when the circuit is overloaded, TOP245YN will automatically disconnect the load; when overvoltage occurs, TOP245YN will automatically disconnect the load.
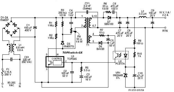
Ⅲ.Output power meter of TOP245YN

IV. Relevant data of TOP245YN
•Product Category: AC/DC Converter
•Output voltage: 12V
•Package: TO-220
•Output voltage: 12V
•Input/Supply Voltage—Minimum: 85 VAC
•Input/Supply Voltage—Max: 265 VAC
•Switching frequency: 132 kHz
•Operating power current: 1.6 mA
•Minimum operating temperature:- 40 C
•Maximum operating temperature: +150 C
Ⅴ. Pin configuration of TOP245YN
VFB: Feedback pin, used to connect the feedback circuit to monitor the output voltage and perform feedback control.
GND: Ground pin, connected to the ground of the circuit.
NC: Not connected pin, usually not connected to any external circuitry.
BP/MODE: Battery power pin or working mode selection pin, which can be connected to the battery or ground as needed to select different working modes.
SD: Soft start pin, used to implement the soft start function to reduce the current impact during startup.
VDD: Power pin, connected to the input voltage.
VDD2: Secondary power supply pin, usually connected to the voltage divider point of the input voltage.
DRAIN: Drain pin, connected to the drain of a switching element (usually a MOSFET), used to control switching operations.
SENSE: Output current sensing pin, used to connect current sensing circuit to realize overload protection and output current control.
VCC: Power supply pin, used to provide the power supply voltage required by the internal circuit.
VCC2: Secondary power supply pin, usually connected to the VCC pin to provide power for internal circuits.
Ⅵ.Protection characteristics of TOP245YN
1.Overload protection: TOP245YN integrates an overload protection function, which can monitor the output current and prevent the current from exceeding the rated range. When the load current reaches or exceeds the set overload threshold, the IC will take measures to reduce the output voltage or limit the output current to avoid the overload condition.
2.Thermal protection: The thermal protection function of TOP245YN can monitor the temperature of the chip. When the die temperature exceeds safe limits, it implements a series of measures to limit power output to prevent overheating. This ensures that the IC will not be damaged under harsh conditions.
3.Overvoltage protection: This feature can monitor the output voltage. When the output voltage exceeds a dangerous level, TOP245YN will take measures to prevent damage to the circuit or load. This protection feature typically lowers the output voltage by reducing the duty cycle of the PWM control signal, thereby protecting the circuit from overvoltage damage.
4.Undervoltage lockout: When the input voltage is lower than the safe operating level, this function limits the output current below the safe level to prevent the power supply from starting at low voltage. This helps avoid unstable power supply conditions.
5.Stall protection: In some cases, if an output short circuit or other fault occurs, TOP245YN may take measures to limit the output current to prevent the power supply from overloading.
6.Transient protection: TOP245YN also has some transient protection features, which can deal with short-term voltage fluctuations and sudden changes to ensure power supply stability.
Frequently Asked Questions
1. Are there any other devices or related materials compatible with TOP245YN?
Transformers, power adapter housings and heat sinks, inductors, EMI filters, output capacitors, ferrite beads, MOSFETs, capacitors and resistors, diodes.
2. In what types of electronic equipment is TOP245YN commonly used?
TOP245YN is often used to manufacture various types of power adapters, including laptop chargers, mobile phone chargers, TV set-top box power adapters, etc. It can be used to design efficient LED drivers for lighting applications such as LED bulbs, LED strips, and lighting control systems.
3.What is the function of TOP245YN?
The TOP245YN features soft start, frequency jittering for lower EMI, wider DCMAX, hysteretic thermal shutdown and larger creepage packages. In addition all critical parameters (current limit, frequency, PWM gain) have tighter temperature and absolute tolerances to simplify design and optimize system cost .