By STMicroelectronics 1079
VNH5019ATR-E is a high-performance, dual-channel, motor driver integrated circuit with protection function. It is a fully integrated current driver used to drive DC motors or other inductive loads and is commonly used in automotive, industrial and consumer electronics applications.
The VHN5019A-E is a full-bridge motor driver suitable for various automotive applications. The device contains dual monolithic high-side drivers and two low-side driver switches. Designed with high-end driver switches. VHN5019A-E is a full-bridge motor driver suitable for various automotive applications. The device contains dual monolithic high-side drivers and two low-side driver switches. High end driver switch designed.

Ⅰ.Specifications of VNH5019ATR-E
Length:17.3mm
Width:16.1 mm
Height:2.25mm
Output current:30 A
Operating power current:4 mA
Minimum operating temperature:-40℃
Maximum operating temperature:+150℃
Installation style:SMD/SMT
Number of output interfaces:1
Supply current:60 µA
Fall time:250 µs
Humidity Sensitivity:Yes
Output voltage:41 V
Operating frequency:20 kHz
Qualification:AEC-Q100
Interface:parallel, PWM
Type:Half Bridge
Number of output terminals:1 Output
Products:Fan/Motor Controllers/Drivers
Voltage-Load:5.5V ~ 24V
Working power supply voltage:5.5V to 24V
Manufacturing Application:Automotive Grade
Subcategory:PMIC-Power Management ICs
Product Categories:Motor/Motion/Ignition Controllers and Drives
Ⅱ.Functional features of VNH5019ATR-E
1.Compact package: VNH5019ATR-E adopts a small package, which is suitable for space-limited application scenarios. The compact package size helps save board space and simplifies overall system design.
2.Dual-channel design: It has two independent motor drive channels, which can control two motors or two motor phases.
3.Protection and safety: VNH5019ATR-E has built-in over-current and over-temperature protection functions. When the current exceeds the set value or the temperature is too high, the driver will automatically stop output to prevent the chip and motor from being damaged. This protection mechanism enhances the stability and reliability of the system.
4.Compatible with PWM control: Supports PWM (pulse width modulation) control, so that the motor speed and direction can be accurately controlled through PWM signals.
5.High current capability: VNH5019ATR-E has a peak output current capability of up to 30A, allowing it to easily drive high-power DC motors. This high current capability makes it excellent in applications requiring high power output.
6.High integration: This driver chip efficiently integrates power MOSFETs and intelligent signal/protection circuits, reducing the number and complexity of external components. This highly integrated design helps simplify system layout and wiring and improves system reliability.
7.Wide input voltage range: The operating voltage range is 5.5V to 36V, suitable for a variety of power supply systems.
8.Integrated diagnostic function: It has a diagnostic function that can monitor the status of the motor driver, such as over-current, over-temperature and other fault conditions.
9.Low-resistance power MOSFET: Low-resistance power MOSFET is used internally, which improves efficiency and reduces power consumption.
10.Control flexibility: The driver supports PWM (Pulse Width Modulation) control and direction control, providing flexible motor control options. Through PWM control, the speed of the motor can be accurately adjusted, while direction control allows the forward and reverse rotation of the motor.
11.Low voltage drop: The MOSFET switch inside the driver has low voltage drop characteristics, which means that the voltage loss generated when the current passes through the switch is smaller. Low voltage drop helps reduce power consumption and heat generation, thereby increasing overall efficiency.
12.Voltage reverse protection: VNH5019ATR-E has built-in voltage reverse protection function, which can prevent the motor from being damaged when the power supply voltage is reversed.
Ⅲ.Pin diagram of VNH5019ATR-E

Ⅳ.Application fields of VNH5019ATR-E
1.Automobile electric system: VNH5019ATR-E is used for drive control of electric windows, electric door locks, electric seat adjustment and other components in automobiles. These automotive components often require efficient, reliable motor drives to control their movement and operation. The VNH5019ATR-E's high current capability, low voltage drop, and excellent protection and safety make it ideally suited for these applications.
2.Consumer electronics: In consumer electronics, such as motor control in smartphones, tablets, etc., such as autofocus functions, etc.
3.Household appliances: VNH5019ATR-E is used for motor drives in household appliances, such as washing machines, vacuum cleaners, power tools, etc.
•In washing machines, VNH5019ATR-E can be used to drive the motor of the washing machine to achieve washing and dehydration functions. Its high current capability and low voltage drop ensure efficient operation of the washing machine, while built-in protection features ensure the safety of the motor.
•In vacuum cleaners, VNH5019ATR-E can be used to control the vacuum cleaner's motor to provide powerful suction. Its compact package size makes vacuum cleaner design more flexible, while high efficiency and low power consumption also help improve the overall performance of the vacuum cleaner.
4.Industrial automation: suitable for motor control in industrial robots, automation equipment and production lines, such as conveyor belts, robotic arms, etc.
5.Aerospace field: In the aerospace field, VNH5019ATR-E is used to control servos, electric pumps and other components in aircraft. In an aircraft, the VNH5019ATR-E can be used to control the steering gear to accurately control the flight direction and attitude of the aircraft. Its fast response and precise control capabilities enable the aircraft to maintain stable flight status under various flight conditions.
6.Medical equipment: VNH5019ATR-E is suitable for motor control in medical equipment, such as electric wheelchairs, surgical instruments, etc.
•In electric wheelchairs, VNH5019ATR-E can be used to drive the motor to achieve smooth movement and precise control of the wheelchair. Its high current capability and low voltage drop ensure efficient operation of the wheelchair, while built-in protection features ensure motor safety. In addition, VNH5019ATR-E also supports PWM control, which can provide smooth acceleration and deceleration effects for electric wheelchairs and improve the patient's riding experience.
•Among surgical instruments, the precise control capabilities of VNH5019ATR-E can help doctors achieve precise surgical operations. For example, in minimally invasive surgery, doctors need to operate with delicate surgical instruments. VNH5019ATR-E can provide precise motor control to ensure precise movement and operation of surgical instruments.
Ⅴ.Absolute maximum ratings of VNH5019ATR-E

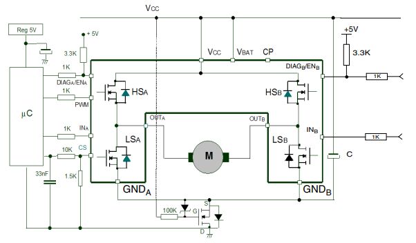
Ⅵ.PWM operation with reverse battery protection of VNH5019ATR-E

Ⅶ.Interface type of VNH5019ATR-E
1.Current feedback: Current feedback may be required in some applications to achieve closed-loop control. Although the VNH5019ATR-E does not directly provide current feedback function, this function can be achieved through an external current sensor.
2.Direct control input: VNH5019ATR-E can control the operating status of the motor through direct control of input pins, such as enable pins and direction pins.
3.SPI or I2C interface: In some specific application scenarios, a more complex control interface may be needed to achieve more advanced control functions. Although VNH5019ATR-E does not have an integrated SPI or I2C interface, this function can be implemented through external devices in the design.
Ⅷ.How to ensure the safety of VNH5019ATR-E?
1.Voltage and current protection: The rated voltage and current range of VNH5019ATR-E is limited, and it must be ensured that these limits are not exceeded during design and use. In addition, appropriate circuit protection devices such as fuses or transient voltage suppressors (TVS) should be used to prevent damage to the drive from overvoltage or overcurrent.
2.Software protection: Use appropriate software protection algorithms, such as over-current protection, over-temperature protection, under-voltage protection, etc., to prevent equipment from being damaged under abnormal circumstances. These protection algorithms can be implemented by monitoring the operating status of the device and automatically shutting down the drive or reducing its output power when abnormal conditions are detected.
3.Proper heat dissipation: VNH5019ATR-E may generate heat during operation, especially under high load or high temperature environments. Therefore, proper cooling must be ensured to prevent overheating and potential equipment damage. This may involve using a heat sink, fan, or other cooling device to ensure the drive operates within the recommended temperature range.
4.Testing and verification: During production and use, VNH5019ATR-E should be fully tested and verified. This includes testing the performance and reliability of the equipment under different operating conditions to ensure that it can operate stably and safely in real-world applications.
5.Grounding and electromagnetic compatibility: Make sure your equipment is well grounded to reduce electromagnetic interference (EMI) and electromagnetic compatibility (EMC) issues. In addition, appropriate electromagnetic shielding and filtering measures should be designed to reduce potential electromagnetic noise and interference.
Frequently Asked Questions
1.How does VNH5019ATR-E provide overcurrent protection?
VNH5019ATR-E integrates overcurrent protection circuitry internally to monitor the current flowing through the motor. When the current exceeds a predefined threshold, the protection circuitry triggers, disabling the motor driver to prevent damage to the circuitry and motor.
2.What type of motor can be controlled by VNH5019ATR-E?
VNH5019ATR-E is suitable for driving DC motors or other inductive loads.
3.How can VNH5019ATR-E be controlled?
VNH5019ATR-E can be controlled through PWM signals for controlling motor speed and direction. Additionally, it can be controlled through direct control inputs such as enable and direction pins.
4.What is the frequency range of the PWM control mode of VNH5019ATR-E?
The frequency range of the PWM control mode of VNH5019ATR-E is usually between 20kHz and 20kHz.